これは今進行中の、とあるプロジェクト(完成したらUPしたいと思います)に使用するためです。
かつてはいろいろ大変でしたが、最近はオペアンプのおかげでいとも簡単に作る事ができるようです。ただし安定に、低ひずみで発振させるには多少のカットアンドトライが必要です。
欲しいのは1kHz、300mV程度で出来るだけ低ひずみかつ低インピーダンスの信号源です。(ただし、これらの数値は適当でよい)もちろん回路は出来るだけシンプルなものとします。
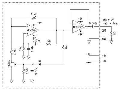
したがって、回路はウイーンブリッジ発振回路、どうせ2回路入りのオペアンプを使うのでひとつを発振に、もうひとつをバッファーに使います。さらにNE5532Pは600Ω負荷に供給可能と言うのを思い出してこれで決まりです。振幅制御はSiダイオードとFETで行います。いくつかの回路を参考にざっと定数を決め、LTspiceでシミュレートしてみました。
結果を示します。
オペアンプ5532のモデルはネットから探してきました。
発振周波数は1/2πroot(C2*C3*R4*R6)で決まります。計算してみると 1.06103 kHz となります。
上記回路のR5はかなりクリティカルで歪を見ながら6.7kΩでほぼ満足する結果が得られましたが、実モデルでは10kの半固定抵抗で
最終調整とします。
FETの2SK30AはGRランクがよいようです。
右上図は電源投入後、不安定な状態から安定していく様子を示しています。
右下図は安定時の波形を時間軸を広げてみたものです。なかなかきれいに見えています。
左図が最終の回路です。電源電圧は他との兼ね合いから±8Vとしました。
下図は実際に組み立てた状態ですが、ほんの3cm角の中に納まってしまいます。
右手前の103とある1kΩの半固定VRで最終的には調整します。
前に掲載したピンチヒッターの松下オシロでの
測定波形です。
出力は1kΩ負荷で約250mV、1.0042kHzでした。



2 件のコメント:
ブログ開設おめでとう。
貴兄開設の後押しをしたカリヤさんは一年間毎日ブログを掲載され感心というかブログに呪縛されているようで気の毒にすら思えましたが、今は毎日ではなく一寸気楽に書かれています。とても素晴らしいブログで読むのが大変楽しみです。
貴兄も気楽に頑張ってほしいものです。
ともあれカリヤさんともども貴兄のアドレスはすでにお気に入りにいれておきました。
さて貴兄も趣味が広く話題にことかかないと思いますが、電子回路の趣味、知識は凄いですね。電子工学専攻でもよかった?化学の分野をもとに会社で大成されたのは電子回路の知識も貢献しているのでしょうね。私は内容が理解できませんでしたが・・
確かに、、、継続は力と言いますから、、、努力します。
電子工作は、あくまでも趣味の範囲です。趣味だからこその領域なんです。プロのレベルにはとても、とても、、、
コメントを投稿